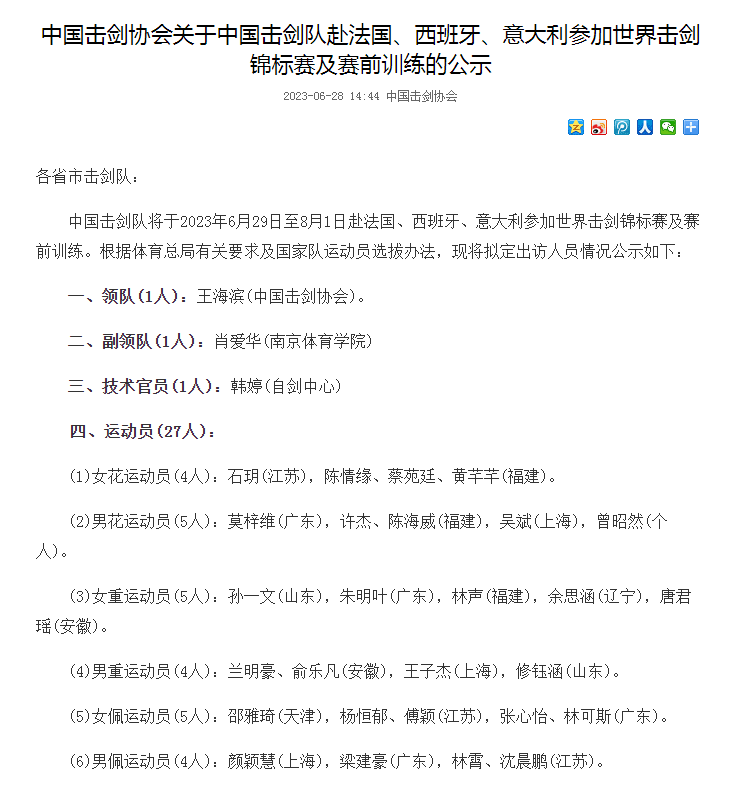
6月28日
中国击剑协会公布了
中国击剑队赴法国、西班牙、意大利
参加世界击剑锦标赛及赛前训练名单
我省6名剑客
入选
女花运动员:陈情缘、蔡苑廷、黄芊芊
男花运动员:许杰、陈海威
女重运动员:林声
2023年世界击剑锦标赛将于7月22日至30日在意大利米兰举办,在整个奥运击剑项目资格体系中权重最高,个人赛积分系数 2.5(冠军 80 分)、团体赛积分系数 2.0(冠军 128 分)。
扫码关注福建体育微信
扫一扫在手机上查看当前页面
省政府各厅局
全国各体育部门
设区市体育部门
直属单位
其他相关链接
省政府各厅局
全国各体育部门
设区市体育部门
直属单位
其他相关链接
网站标识码:3500000055 闽ICP备11014223号
闽公网安备 35010202000071号
地址:福建省福州市江厝路15号省体育局综合大楼15层 电话:0591-87808905
中文域名:福建省体育局.政务
主办单位:福建省体育局维护单位:福建省体育局办公室
为确保最佳浏览效果,建议您使用以下浏览器版本:IE浏览器9.0版本及以上; Google Chrome浏览器 63版本及以上; 360浏览器9.1版本及以上,且IE内核9.0及以上。

省体育局微信公众号
闽政通APP